主办单位:安徽长三角双碳发展研究院
导航
首页
每日要闻
综合要闻
经济要闻
科技要闻
双碳热点
国际
国内
长三角
深度观察
2025
2024
2023
2022
研究要报
2025年
2024年
2023年
2022年
2021年
2020年
2019年
双招双引
安徽
江苏
浙江
上海
粤港澳
京津冀
零碳园区
国家级园区
省级园区
特色产业园区
长三角一体化
高质量发展
创新共同体
生态环境
公共服务
基础设施
专家视点
北京
上海
浙江
江苏
安徽
其他
双化双碳论坛
国际论坛
国内论坛
长三角
产业地图
双碳地图
人口社会地图
区县地图
制造业地图
农业地图
服务业地图
关于我们
双碳网简介
工作团队
订阅办法
国际智库报告
国际组织
美国
欧盟
亚洲
其他
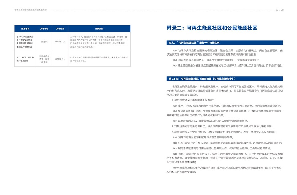
《中国县域绿色低碳能源转型发展报告》发布!
来源:北极星电力新闻网
发布时间:2022-12-19
浏览量:
68
北极星风力发电网讯,近日《中国县域绿色低碳能源转型发展报告》发布,该报告由国家电投与西门子能源联合编制发布。