煤电是以煤为动力来源的发电,是指以煤炭为原料,经过燃烧或发电方式,将煤炭转化为电力能源的生产过程。
煤电是我国最重要的发电方式,占我国发量总量的60%以上,而在“双碳”目标下,我国提出严控煤电项目,推动煤电低碳化发展,我国煤电装机容量保持低位增长趋势。数据显示,从2018年到2023年我国煤电装机容量从10.1亿千瓦增长到了11.6亿千瓦,仅净增了1.5亿千瓦。

数据来源:公开资料、观研天下整理
煤电属于火力发电(火电)的主体,从发电装机容量类型来看,在2023年我国煤电发电装机容量为11.6亿千瓦,同比增长3.4%,占到了火电装机容量的83.41%。

数据来源:国家能源局、观研天下整理
从发电情况来看,在2023年我国煤电发电量为5.35万亿千瓦时,在全球发电量占比63%,相比于2022年占比的60%,则有所上升。

数据来源:观研天下整理
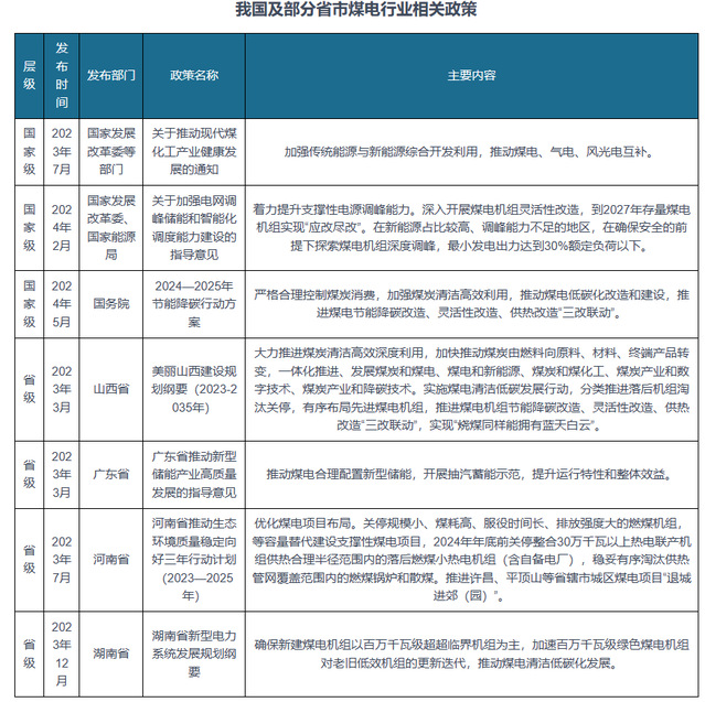
政策方面,为推动煤电低碳化发展,我国及部分省市发布了多项行业政策,如2024年国务院发布的《2024—2025年节能降碳行动方案》提出严格合理控制煤炭消费,加强煤炭清洁高效利用,推动煤电低碳化改造和建设,推进煤电节能降碳改造、灵活性改造、供热改造“三改联动”。
